重庆2026年环境影响评价师报名时间为4月1日9:00—4月9日17:00,报名官网为中国人事考试网(http://www.cpta.com.cn),网上缴费时间为4月1日9:00—4月10日17:00,准考证打印时间为6月8日—6月12日,重庆2026年环境影响评价师考试时间为6月13日、14日,考后在线人工核查。考试考场在中心城区统一设置,考场详细地址以准考证显示为准。
一、报名时间
报考人员登录中国人事考试网(www.cpta.com.cn)进行网上报名。
(一)报名时间:4月1日9:00—4月9日17:00;
(二)网上缴费时间:4月1日9:00—4月10日17:00。
二、考试信息
(一)考试时间、科目和题型

(二)考场设置
考试考场在中心城区统一设置,考场详细地址以准考证显示为准。
三、报考条件
报考条件按照原人事部、原国家环境保护总局《关于印发〈环境影响评价工程师职业资格制度暂行规定〉〈环境影响评价工程师职业资格考试实施办法〉和〈环境影响评价工程师职业资格考核认定办法〉的通知》(国人部发〔2004〕13号)有关规定执行。
报考级别分为“考全科”、“免2科”两类。
(一)考全科条件
1.取得环境保护相关专业(见附件,下同)大专学历,从事环境影响评价工作满7年;或取得其他专业大专学历,从事环境影响评价工作满8年。
2.取得环境保护相关专业学士学位,从事环境影响评价工作满5年;或取得其他专业学士学位,从事环境影响评价工作满6年。
3.取得环境保护相关专业硕士学位,从事环境影响评价工作满2年;或取得其他专业硕士学位,从事环境影响评价工作满3年。
4.取得环境保护相关专业博士学位,从事环境影响评价工作满1年;或取得其他专业博士学位,从事环境影响评价工作满2年。
(二)免2科条件
截止2003年12月31日前,长期在环境影响评价岗位上工作,并符合下列条件之一的,可免试《环境影响评价技术导则与标准》和《环境影响评价技术方法》2个科目,只参加《环境影响评价相关法律法规》和《环境影响评价案例分析》2个科目的考试。
1.受聘担任工程类高级专业技术职务满3年,累计从事环境影响评价相关业务工作满15年;
2.受聘担任工程类高级专业技术职务,并取得环保总局核发的“环境影响评价上岗培训合格证书”。
以上所指“受聘担任工程类高级专业技术职务满3年,累计从事环境影响评价相关业务工作满15年”或“受聘担任工程类高级专业技术职务,并取得环保总局核发的“环境影响评价上岗培训合格证书”的核定时间均为“截至2003年12月31日前”。
(三)报考条件说明
1.报名条件中有关学历或学位的要求是指经国家教育行政主管部门承认的正规学历或学位(肄业证书、结业证书除外)。
2.从事环境影响评价工作年限计算截止日期为考试当年度的12月31日。全日制学历报考人员,未毕业期间经历不计入相关业务工作年限。
3.“从事环境影响评价工作”具体范围为:从事规划或建设项目环境影响报告书(表)编制工作、规划环境影响报告书技术审查或建设项目环境影响报告书(表)技术评估工作、建设项目竣工环境保护验收报告编制工作,以及环境影响评价相关工作,包括教学、科研、审批、环境管理、技术咨询、环境检测等。行政机关、企事业单位相关人员在上述岗位工作的年限可视为从事环境影响评价工作的年限。
4.持香港、澳门、台湾地区或者国外高等学校学历或者学位证书报考的,其学历、学位证书须经教育部留学服务中心(http://zwfw.cscse.edu.cn/)认证;符合环境影响评价工程师职业资格考试相应规定的香港、澳门、台湾居民可以申请参加环境影响评价工程师职业资格考试。
四、考试大纲
2026年度环境影响评价工程师职业资格考试大纲,以生态环境部网站公布为准。
五、报名事宜
本次考试报名证明事项推行专业技术人员资格考试报名证明事项告知承诺制(以下简称告知承诺制)。根据告知承诺制有关规定,报考人员一旦正式报名考试,无论在考试前后,被发现有不实承诺情形或不符合报名条件的,均给予报名无效、成绩无效或证书无效等处理,请报考人员务必诚信报名。在专业技术人员资格考试报名中存在虚假承诺行为,或者因严重、特别严重违纪违规行为被记入专业技术人员资格考试诚信档案库且在记录期内的人员,不适合告知承诺制。
报考人员原则上应在工作地或居住地报考(即:报考人员的工作地或居住地应在重庆市内)。如非我市报考人员,以及因报名人员传错照片、填错个人信息(如姓名、身份证件号、手机号等)、选错报考信息(如考试级别、科目等),漏交或错交考试费、不符合报考条件等,造成参加考试、答卷评阅、通信联络、资格核查、成绩和证书使用等受影响的,由报考人员自负责任。
(一)注册
新注册的报考人员须详细阅读报名平台用户服务协议和用户隐私政策,如实填写注册信息;已注册的报考人员可直接登录报名系统补充维护个人信息。
(二)完善个人信息
1.上传电子照片。报考人员登录系统后,按照提示进行相关操作。首次登录的报考人员,需要上传电子照片。
报考人员须在中国人事考试网下载并使用指定的“照片处理工具”,上传经该工具审核处理并保存的电子版本人近期半身免冠白底彩色正面照片后,方可通过照片审核。务必确保注册时上传的电子照片真实,该照片将用于准考证、考场座次表、证书、证书查询认证系统,一经上传不得修改,请报考人员慎重选用。
2.完善个人信息。报考人员进入“个人中心”界面,按照步骤完善相关个人信息,包括个人基本信息、学历信息、学位信息、工作经历、联系方式等。报考人员须如实填写,以便于接收考试相关资讯;如信息发生变更,应及时在“个人中心”修改。
(1)报名系统将对报考人员的学历学位信息进行在线核查,在线核查原则上需24小时,报考人员须在报名前预留充足时间、提前完成用户注册和学历学位信息补充,以免错过报名。
(2)如报考人员提交的境内高等教育学历学位信息无法通过在线自动核验,应在报名前及时登录中国高等教育学生信息网(学信网)进行验证/认证,下载相关PDF格式在线验证/认证报告,报名期间按要求上传相关验证/认证报告,具体操作方式参见中国人事考试网“考生问答”栏目内容(http://www.cpta.com.cn/question/1525.html)。如报考人员在考试报名截止前无法及时取得学历学位验证/认证报告,可临时上传PDF格式的学历学位电子文件继续完成报名。
考后全科考试成绩达到合格标准且报名期间未上传验证/认证报告的人员,资格复审时,按审核部门要求提交资料,接受人工核查。
因学历学位认证需要一定办理周期,在学历学位认证申请范围内的报考人员应尽早登录中国高等教育学生信息网(学信网)申请认证报告。已通过学历学位验证的,需确认报名时验证报告在有效期(6个月)内。
(三)填写报考信息
报考人员填报信息前须仔细阅读《报考须知》,选择所要报考的信息(如考试级别、科目等),已填写的个人信息可直接引用。
(四)选择报名办理方式
报考人员可自主选择是否采用告知承诺制方式办理报考事项。
1.报考人员选择告知承诺制方式办理报考事项的,须认真阅读《专业技术人员职业资格考试报名证明事项告知承诺书》(以下简称告知承诺书),点击“签署”告知承诺书(电子文本),一经签署即具有法律效力,不允许代为承诺。
2.报考人员作出承诺后,可在未缴费且报名截止前撤回承诺。未选择告知承诺制方式办理报考事项的或撤回承诺的,本年度该项考试中不再适用告知承诺制。
3.不适用告知承诺制办理报考事项的、未选择告知承诺制方式办理报考事项的、撤回承诺的3类报考人员须按要求提交电子版证明材料,经在线核查通过后方可缴费。
(五)网上缴费
本次考试统一实行网上缴费,报考人员确认报名信息后,可直接进行缴费。缴费成功即完成报名,逾期不缴费视作放弃报名,报考人员完成报名后已缴费用不予退还。
(六)收费标准和电子票据领取
收费标准:按照人社厅函〔2015〕278号和渝发改收费〔2022〕156号文件规定,环境影响评价工程师职业资格考试客观题科目每人每科61元,主观题科目每人每科65元。
需要缴款收据的报考人员,可在完成缴费3个工作日后登录重庆市人事考试中心电子票据查询平台查询下载电子票据(票据开具日期为报考人员缴费日期),市人事考试中心不再开具纸质票据。具体操作流程详见重庆市人力资源和社会保障局官网—人事考试专栏—相关规范栏目《关于重庆市人事考试中心专业技术人员资格考试电子票据查询流程的补充通知》。
(七)打印准考证
打印准考证时间:6月8日—6月12日。
网上报名缴费成功的报考人员可于规定时间内登录中国人事考试网下载并打印准考证(使用A4纸打印,保证字迹、照片清晰),认真核对姓名、身份证号等信息内容,如发现与身份信息不一致,务必在6月12日前(工作日),携带准考证及身份证(原件及复印件)到市人事考试中心现场查询更正。
请报考人员按照准考证上的要求,在规定时间、地点参加考试。
六、考试要求
(一)报考人员须携带准考证、有效期内的居民身份证(或社会保障卡)和准考证上允许的考试用具参加考试。不得携带电子记事本,移动电话(手机)等电子设备,已带入考场的要切断电源,并与考试相关资料及其他物品一同存放在指定的位置,不得带至座位。考场备有草稿纸供报考人员使用,考后收回。
(二)各科目考试均采用闭卷形式。考试实行封闭2小时管理,开考5分钟后一律禁止入场,考试开始120分钟后报考人员方可交卷离场。考试开始和结束时间以考点统一信号为准。报考人员在打印准考证后,应根据所在考点交通状况合理安排出行时间,尽量选择公共交通工具,以免误考。
(三)“环境影响评价案例分析”为主观题科目,报考人员答题前必须仔细阅读“注意事项”(试卷封二)和“作答须知”(专用答题卡首页),答题时使用规定的作答工具在专用答题卡划定的区域内作答。
(四)为保障考试安全,维护考试公平公正,考试机构及其工作人员在考试过程中可采取以下措施:对报考人员进入或离开考场、考点,提出规范性要求;查验报考人员身份证件、所携带物品,必要时可借助专门设备、专业人员进行检查;依法收缴考试作弊设备,集中保管报考人员违规携带的工具、资料等物品;对考试现场秩序和考试组织实施过程进行视频监控;在必要范围内,协调通讯管理部门对无线通讯等进行干扰或屏蔽;其他必要的安全管理措施。
(五)报考人员在考试过程中应妥善保管好自己的试卷、答题卡,防止他人抄袭。考试结束后,对采用技术手段甄别为雷同答卷的考试答卷,将给予考试成绩无效处理。
(六)报考人员在考试期间须遵守考场规则,服从工作人员管理,遵从试题作答要求,诚信参考。对于违纪行为,将按照《专业技术人员资格考试违纪违规行为处理规定》(人力资源社会保障部令第31号)有关规定,给予其当次该科目考试成绩无效或当次全部科目考试成绩无效并记入专业技术人员资格考试诚信档案库五年或长期等处理。涉嫌替考、组织考试作弊等犯罪活动的,依法移送公安机关。
七、考试成绩
(一)合格标准
根据人力资源社会保障部办公厅《关于33项专业技术人员职业资格考试实行相对固定合格标准有关事项的通告》,环境影响评价工程师职业资格考试实行相对固定的合格标准,各科目合格标准为试卷满分的60%。根据有关规定或遇特殊情况,需要变更调整或单独确定考试合格标准的,另行通告。
(二)成绩管理
环境影响评价工程师职业资格考试成绩实行滚动管理,参加4个科目考试(级别为考全科)的人员须在连续2个考试年度内通过应试科目;参加2个科目考试(级别为免2科)的人员须在1个考试年度内通过应试科目,方可取得资格证书。
(三)成绩查询
考试成绩将于2026年8月中旬公布,报考人员可登录中国人事考试网进行查询。
(四)考后在线人工核查
考试成绩公布后,对全科考试成绩达到合格标准,且不适用告知承诺制办理报考事项的、未选择告知承诺制方式办理报考事项的、撤回承诺的、已作出承诺但报名时在线核查状态为“未通过”或“需人工核查”的4类报考人员实施在线人工核查报考条件。核查中如需补充提交必要的证明材料,报考人员须按照市人事考试中心要求及时补交;逾期未提交的视为放弃核查资格,考试成绩按无效处理。请报考人员务必保持注册手机号码通信畅通,并留意重庆市人力资源和社会保障局网站“人事考试”栏目通知公告。
八、监督监管
考试机构将在考前、考中、考后全程对报考人员的报考条件开展核查和日常监管。考试成绩发布后,考试机构将在网站对拟取得资格证书人员承诺情况进行公示,集中接受社会监督举报。
(一)在核查或日常监管中发现报考人员不符合本考试报考条件的,考试报名无效,已缴费用不予退还;取得成绩的,当次全部科目考试成绩无效;取得资格证书或者成绩证明的,资格证书或者成绩证明无效。
(二)报考人员未按要求接受核查的,当次全部科目考试成绩无效。
(三)报考人员有提供虚假证明材料或者以其他不正当手段取得相应资格证书等严重违纪违规行为的,按照《专业技术人员资格考试违纪违规行为处理规定》(人力资源社会保障部令第31号)处理,记入专业技术人员资格考试诚信档案库,纳入全国信用信息共享平台,向用人单位及社会提供查询,相关记录作为专业技术人员职业资格证书核发和注册、职称评定的重要参考。考试诚信档案库记录相关信息视情况向社会公布,并通知当事人所在单位。涉嫌犯罪的,依法移送司法机关。
九、证书发放和查询
核查结果公示期满后,报考人员可关注重庆市人力资源和社会保障局网站“人事考试”栏目通知公告,查看纸质证书领取通知;考后资格核查合格且公示无异议的报考人员,按通知要求选择邮寄或现场领取证书。
根据《人力资源社会保障部办公厅关于推行专业技术人员职业资格电子证书的通知》(人社厅发〔2021〕97号),环境影响评价工程师职业资格考试的电子证书可在中国人事考试网进行下载和查询验证,与纸质证书具有同等法律效力。
十、咨询电话
(一)报考条件咨询电话:023—12333。
(二)报名系统操作、缴费咨询电话:023—86868838、86028705。
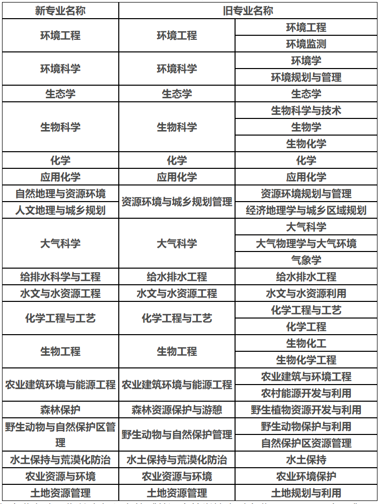
附件:环境保护相关专业新旧对应表
环境保护相关专业新旧对应表

注:本表中“新专业名称”指教育部颁布的《普通高等学校本科专业目录(2020年)》及《普通高等学校本科专业目录(2012年)》中规定的专业名称;“旧专业名称”指教育部颁布的《普通高等学校本科专业目录(1998年)》及该目录颁布前各院校采用的专业名称。






皖公网安备 34020302000248号