关于做好青海2026年度环境影响评价工程师职业资格考试报名安排的通知
各位报考人员:
根据《人力资源社会保障部办公厅关于2026年度专业技术人员职业资格考试工作计划及有关事项的通知》(人社厅函〔2026〕6号)要求,6月13日、14日将举行2026年度环境影响评价工程师职业资格考试。现将有关事项通知如下:
一、考试时间及科目
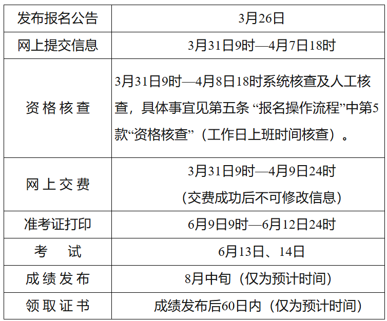
6月13日
上午:9:00-11:30 环境影响评价相关法律法规
下午:14:00-16:30 环境影响评价技术导则与标准
6月14日
上午:9:00-11:30 环境影响评价技术方法
下午:14:00-17:00 环境影响评价案例分析
环境影响评价工程师职业资格考试设置“环境影响评价相关法律法规”(客观题)、“环境影响评价技术导则与标准”(客观题)、“环境影响评价技术方法”(客观题)和“环境影响评价案例分析”(主观题)4个科目。参加4个科目考试(级别为考全科)的人员须在连续2个考试年度内通过应试科目,参加2个科目考试(级别为免2科)的人员须在1个考试年度内通过应试科目,方可取得资格证书。
二、报名安排

三、报考条件
凡符合《关于印发〈环境影响评价工程师职业资格制度暂行规定〉〈环境影响评价工程师职业资格考试实施办法〉和〈环境影响评价工程师职业资格考核认定办法〉的通知》(国人部发〔2004〕13号)规定条件的人员,均可报名参加环境影响评价工程师职业资格考试。
《环境影响评价工程师职业资格制度暂行规定》第十条:凡遵守国家法律法规,恪守职业道德,并具备以下条件之一者,可申请参加环境影响评价工程师职业资格考试:
(一) 取得环境保护相关专业(见附件列表,下同) 大专学历,从事环境影响评价工作满7年;或取得其他专业大专学历,从事环境影响评价工作满8年。
(二) 取得环境保护相关专业学士学位,从事环境影响评价工作满5年;或取得其他专业学士学位,从事环境影响评价工作满6年。
(三) 取得环境保护相关专业硕士学位,从事环境影响评价工作满2年;或取得其他专业硕士学位,从事环境影响评价工作满3年。
(四) 取得环境保护相关专业博士学位,从事环境影响评价工作满1年;或取得其他专业博士学位,从事环境影响评价工作满2年。
《环境影响评价工程师职业资格考试实施办法》第五条:截止到2003年12月31日前,长期在环境影响评价岗位上工作,并符合下列条件之一的,可免试《环境影响评价技术导则与标准》和《环境影响评价技术方法》2个科目,只参加《环境影响评价相关法律法规》和《环境影响评价案例分析》2个科目的考试。
(一)受聘担任工程类高级专业技术职务满3年,累计从事环境影响评价相关业务工作满15年。
(二)受聘担任工程类高级专业技术职务,并取得环保总局核发的“环境影响评价上岗培训合格证书”。
申请免考部分科目的人员在报名时应提供相应材料。
四、告知承诺制相关要求
环境影响评价工程师职业资格考试报名证明事项推行告知承诺制(办事指南详见附件1)。根据告知承诺制要求,报考人员须确定本人符合报名条件,承诺填报的信息(包括个人联系方式信息)真实、准确、完整、有效,并承担不实承诺的相关责任,签署《专业技术人员资格考试报名证明事项告知承诺制报考承诺书》(样本见附件2),切勿委托他人或机构填写报名信息、代替本人作出书面(含电子文本)承诺。考试行业主管部门和人事考试机构将在考前、考中、考后对报考人员承诺的内容开展核查,承诺情况将在青海省人事考试信息网进行公示,接受社会监督。
若报考人员所填信息与本人真实信息不符,或伪造、变造有关证件、材料、信息,骗取考试资格的,一经查实,即按照相关规定予以严肃处理:
(一)考试前,考试组织机构在核查中发现报考人员不符合报考条件的,给予其考试报名无效的处理,已交费用不予退还。
(二)考试后,考试组织机构在核查或者日常监管中发现报考人员不符合报考条件的,取得考试成绩的,当次全部科目考试成绩无效;取得资格证书或者成绩证明的,资格证书或者成绩证明无效。
(三)报考人员有提供虚假证明材料或者以其他不正当手段取得相应资格证书或者成绩证明等严重违纪违规行为的,按照《专业技术人员资格考试违纪违规行为处理规定》(人社部令第31号)处理。必要时记入专业技术人员资格考试诚信档案库,纳入全国信用信息共享平台,向用人单位及社会提供查询,相关记录作为专业技术人员职业资格证书核发和注册、职称评定的重要参考。考试诚信档案库记录相关信息视情况向社会公布,并通知当事人所在单位。
(四)报考人员涉嫌犯罪的(包括但不限于伪造、变造、买卖国家机关公文、证件、印章,伪造公司、企业、事业单位、人民团体印章等),依法移送司法机关。
五、报名操作流程
网上报名(网上报名流程:注册→完善账号信息→填写报考信息→信息确认→资格核查→网上交费→报名完成)
(一)注册:访问青海省人事考试信息网(http://www.qhpta.com)“网上报名”栏目进行报名。网上注册需填报用户基本信息:用户名、密码、真实姓名、国籍地区、证件类型(居民身份证、社会保障卡等)、证件号码、手机号码等。报考人员需牢记用户名及密码,并确保证件号码、姓名、手机号码信息完整准确。
(二)完善账号信息:首先上传经“照片处理工具”审核通过的本人半年内白底证件照片(请点此链接下载),所上传的照片将直接用于制作准考证、资格证书。系统弹出照片上传成功的提示后,进入个人中心进行数据完善,依次完成“个人基本信息维护”“学历信息维护”“学位信息维护”“工作经历维护”“联系方式及密保问题”等,待到“账号信息完整度”为100%时方可进入考试报名。
注意:核查未通过或者需现场核查的学历或学位信息不会影响后续报名,可先填写报考信息,在资格核查时按要求进行核查即可。“未核查”“需要现场核查”“核查不通过”且未在报考中使用的学历或学位信息可以自行删除。
(三)填写报考信息:选择相应的报考考试进入网上报名,报考人员必须认真填写并核对报名信息(务必保证姓名、证件号码、报考级别、报考专业及科目信息准确。报考级别为考全科时,学历和专业年限等信息应符合报考条件要求;报考级别为免试级别时,必须满足专业职务、学历和工作年限等要求)。
报考人员自愿选择是否使用告知承诺制方式报名:选择使用告知承诺制方式报名,在未交费且报名截止前仅有一次撤回承诺的机会,撤回承诺和不使用告知承诺制方式报名,将直接进行人工核查(存在虚假承诺行为的、存在严重违纪违规行为或特别严重违纪违规行为的、被记入资格考试诚信档案库且在记录期内的人员,不适用告知承诺制)。
(四)信息确认:报考人员在保存报名信息并签署告知承诺书后,一定要进行信息确认步骤,否则不会进入资格核查。报考人员采用电子方式签署告知承诺书(电子文本),一经提交即具有法律效力,不允许代为承诺。
(五)资格核查:报考人员在信息确认后,网上报名系统将对学历、学位、所学专业、工作年限等内容与报考特定条件相符合情况进行在线核查,核查通过的可直接交费。(已经作出承诺的;身份、学历学位、所学专业等信息已经全部在线自动完成核查的;在资格考试诚信档案库无记录的报考人员可免予核查。)
系统自动核查未通过的报考人员,包括不适用或不使用(含撤回)告知承诺制报考、学历学位自动核验未通过(按报考条件)、资格证书自动核验未通过(按报考条件)、报考免试级别、专业不完全一致、工作年限存疑,以及之前年度未按照考试机构要求接受核查等人员,将进行网上人工核查。人工核查不通过的,需根据核查意见重新上传材料或携带材料原件参加现场核查:
1.不适用/不使用/撤回承诺的:从事环境影响评价相关业务年限的证明;
2.不能自动核查的:学信网学历(学位)在线验证/认证报告;
3.核查不通过的:身份证件、学信网学历(学位)在线验证/认证报告;
4.报考级别为免试的:资格证书、专业技术职务聘书或环境影响评价上岗培训合格证书 ;
5.核查意见要求的其他证明材料。
为加强报名证明事项告知承诺制事中监管,如报考人员提交的境内高等教育学历学位信息无法通过在线自动核验,应在报名前及时登录中国高等教育学生信息网(学信网)进行验证/认证,下载相关PDF格式在线验证/认证报告,接受人工核查,具体操作方式参见中国人事考试网报考人员问答栏目内容。由于办理学历学位验证/认证需要一定时间,请提前安排好验证/认证事宜,以免影响报名(操作流程详见附件3)。
关于上传材料的说明:上传证明材料时请仔细确认材料是否正确,显示是否清晰,以免影响报名结果。
(六)网上交费:报考人员资格核查通过后,须进行网上交费确认,交费成功后报名信息不可更改,请报考人员务必在交费前确认个人报名信息。没有交费或交费不成功的报考人员视为报名失败。
(七)报名完成:在交费时间截止前交费成功的视为报名成功。
更多报名细节操作请参照《报名操作手册》,详见附件4。
六、其他事项
(一)考试大纲。2026年度环境影响评价工程师职业资格考试大纲,以生态环境部网站公布为准。
(二)“环境影响评价案例分析”为主观题科目,应试人员答题前必须仔细阅读应试人员注意事项(试卷封二)和作答须知(专用答题卡首页),答题时使用规定的作答工具在专用答题卡划定的区域内作答。
(三)应试人员凭有效身份证件(中国内地应试人员:有效期内的居民身份证或临时身份证、社会保障卡;港澳台应试人员:港澳台居民居住证、台湾居民往来大陆通行证等;其他国家和地区应试人员:护照、外国人永久居留证等,其他任何证件或复印件、电子版证件都不能作为有效身份证件)和纸质准考证进入考场,身份信息须与报名时所填报的一致,两证不齐者,不得进入考场。应试人员须携带准考证上允许的考试用具参加考试;考试实行封闭2小时管理,开考5分钟后一律禁止入场。
(四)报考人员需要交款票据的,请在考试日期结束后5个工作日内前往青海省人事考试中心开取。
(五)为保障考试安全,维护考试公平公正,人事考试机构及其工作人员在考试过程中可以采取以下措施:对应试人员进入或离开考场、考点,提出规范性要求;查验应试人员身份证件、所携带物品,必要时可借助专门设备、专业人员进行检查;依法收缴考试作弊设备,集中保管应试人员违规携带的工具、资料等物品;对考试现场秩序和考试组织实施过程进行视频监控;在必要范围内,协调通信管理部门对无线通信等进行干扰或屏蔽;其他必要的安全管理措施。
(六)考试结束后采用技术手段等甄别为雷同答卷的考试答卷,将给予考试成绩无效处理。
(七)应试人员在考试期间,要遵守考场规则,服从考试工作人员管理,遵从试题作答要求。若在考试过程中有违纪违规行为的,按照《专业技术人员资格考试违纪违规行为处理规定》(人社部令第31号)进行认定和处理。涉嫌组织考试作弊、代替考试等犯罪活动的,依法移送公安机关。
七、咨询电话
资格核查电话(青海省生态环境厅环境影响评价与排污许可处):0971-8149389(工作日上班时间接听);
技术支持电话(省人事考试中心):0971-962121(工作日上班时间接听)。
青海省人事考试中心
2026年3月26日






皖公网安备 34020302000248号