关于做好湖北2026年度环境影响评价工程师职业资格考试工作的通知
各市、州、直管市、神农架林区人力资源和社会保障局、生态环境局,省直有关部门、企事业单位:
根据人力资源和社会保障部人事考试中心《关于做好2026年度环境影响评价工程师职业资格考试考务工作的通知》(人考中心函〔2026〕6号)精神,为做好我省2026年度环境影响评价工程师职业资格考试工作,现就有关事项通知如下:
一、考试设置
环境影响评价工程师职业资格考试设置《环境影响评价相关法律法规》(客观题)、《环境影响评价技术导则与标准》(客观题)、《环境影响评价技术方法》(客观题)和《环境影响评价案例分析》(主观题)4个科目。
参加4个科目考试(级别为考全科)的人员须在连续2个考试年度内通过应试科目,参加2个科目考试(级别为免2科)的人员须在1个考试年度内通过应试科目,方可取得资格证书。
二、报考条件
(一)“考全科”报考条件
凡遵守国家法律、法规,恪守职业道德,并具备以下条件之一者,可申请参加环境影响评价工程师职业资格考试:
1.取得环境保护相关专业(见附件2,下同)大专学历,从事环境影响评价工作满7年;或取得其他专业大专学历,从事环境影响评价工作满8年。
2.取得环境保护相关专业学士学位,从事环境影响评价工作满5年;或取得其他专业学士学位,从事环境影响评价工作满6年。
3.取得环境保护相关专业硕士学位,从事环境影响评价工作满2年;或取得其他专业硕士学位,从事环境影响评价工作满3年。
4.取得环境保护相关专业博士学位,从事环境影响评价工作满1年;或取得其他专业博士学位,从事环境影响评价工作满2年。
(二)“免2科”报考条件
截至2003年12月31日前,长期在环境影响评价岗位上工作,并符合下列条件之一的,可免试《环境影响评价技术导则与标准》《环境影响评价技术方法》2个科目,只参加《环境影响评价相关法律法规》《环境影响评价案例分析》2个科目的考试。
1.受聘担任工程类高级专业技术职务满3年,累计从事环境影响评价相关业务工作满15年。
2.受聘担任工程类高级专业技术职务,并取得环保总局核发的“环境影响评价上岗培训合格证书”。
(三)工作年限
从事环境影响评价工作的工作年限计算截止日期为考试当年度的12月31日。
“从事环境影响评价工作”具体范围为:从事规划或建设项目环境影响报告书(表)编制工作、规划环境影响报告书技术审查或建设项目环境影响报告书(表)技术评估工作、建设项目竣工环境保护验收报告编制工作,以及环境影响评价相关工作,包括教学、科研、审批、环境管理、技术咨询、环境检测等。行政机关、企事业单位相关人员在上述岗位工作的年限可视为从事环境影响评价工作的年限。
学历或学位的要求是指经国家教育行政部门承认的正规学历或学位。全日制学历报考人员,未毕业期间经历不计入相关专业年限。
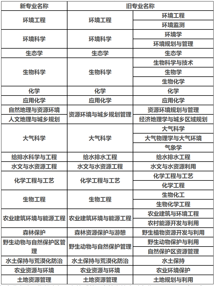
“环境保护相关专业新旧对应表”(2020年更新)见附件2,请各地在开展环境影响评价工程师职业资格考试报名资格审核工作中参照执行。
三、考区设置及报名要求
考试报名采取属地化管理,现工作地或居住地为湖北省的报考人员方可在湖北省内报名参加考试。
2026年环境影响评价工程师职业资格考试只设置省直考区。
各地生态环境主管部门或人社部门负责对考生进行资格核查。
本考试报名证明事项推行告知承诺制。报考人员须仔细阅读《报考须知》,报名时确认本人符合报考条件,所填报的信息(包括个人联系方式信息)真实、准确、完整、有效,承担不实承诺的相关责任。报考人员采用电子方式签署告知承诺书(电子文本),一经提交即具有法律效力,不允许代为承诺。报考人员应当按照考试组织机构核查规定和要求提交或补充提交有关材料,对逾期或不接受核查的,视为放弃考试资格。对不实承诺行为记入专业技术人员资格考试诚信档案库。
为加强报名证明事项告知承诺制事中监管,如报考人员提交的境内高等教育学历学位信息无法通过在线自动核验,报考人员应在报名前及时登录中国高等教育学生信息网(学信网)进行验证/认证,下载相关PDF格式在线验证/认证报告(有效期内),并在报名期间按要求上传相关验证/认证报告,接受人工核查,具体操作方式参见中国人事考试网考生问答栏目内容(http://www.cpta.com.cn/question/1525.html)。
需要进行高等教育学历学位信息验证/认证的报考人员,请提前完成相关事宜;已完成学历学位验证的,还需确保验证报告在有效期内,以免影响报名。
四、考试大纲
2026年度环境影响评价工程师职业资格考试大纲以生态环境部网站公布为准。
五、考务日程安排
(一)网上报名时间
2026年4月3日9:00—4月13日20:00。
(二)网上注册核查和资格审核时间
2026年4月3日9:00—4月14日17:00。
(三)网上缴费时间
2026年4月3日9:00—4月15日20:00。
(四)网上准考证打印时间
2026年6月8日9:00—6月14日14:00。
准考证打印网址:http://www.cpta.com.cn(中国人事考试网)。
(五)考试时间
2026年6月13日
上午:9:00—11:30 环境影响评价相关法律法规
下午:14:00—16:30 环境影响评价技术导则与标准
2026年6月14日
上午:9:00—11:30 环境影响评价技术方法
下午:14:00—17:00 环境影响评价案例分析
应试人员必须同时持准考证和有效居民身份证件原件(须与报名时证件一致)方可参加考试。
六、考试收费标准及电子票据领取
根据《省发改委??省财政厅关于进一步加强职业资格考试收费管理的通知》(鄂发改价调〔2022〕332号)和《湖北省人力资源和社会保障厅关于印发湖北省部分人事考试项目收费标准的通知》(鄂人社函〔2016〕238号)规定,《环境影响评价相关法律法规》《环境影响评价技术导则与标准》和《环境影响评价技术方法》考试收费标准每人每科61元,《环境影响评价案例分析》考试收费标准每人每科65元。考生在考试结束后可登录湖北省人事考试网官网“相关下载”栏目中湖北非税收入电子票据平台,自行下载、打印电子票据。
七、违纪违规处理
人事考试部门和行业主管部门在事中事后进行核查监管,对不符合报考条件,提供虚假证明材料报名或者以其他不正当手段取得相应资格证书或者成绩证明等严重违纪违规行为的应试人员,根据《专业技术人员资格考试违纪违规行为处理规定》(人社部令第31号)有关规定,由证书签发机构宣布证书或者成绩证明无效,并将其违纪违规行为记入专业技术人员资格考试诚信档案库。
在考试结束后对答卷进行雷同检测和认定,认定为雷同答卷或发现报名、考试中存在违纪违规行为的,将依据《专业技术人员资格考试违纪违规行为处理规定》(人社部令第31号)进行处理。对违反《中华人民共和国刑法修正案(九)》规定的,将追究其法律责任。违纪人员信息视情将在湖北省人事考试网公布,对严重、特别严重违纪的违纪考生将通报考生单位(社区、村),中国共产党党员考试违纪的按《中国共产党纪律处分条例》相关规定处理。
八、有关要求
在考试组织实施过程中,要与当地教育、公安、网信、经信、卫健等部门密切协作,确保考试报名及组织实施安全、平稳、有序。
各级人事考试机构不得指定任何培训,不得与任何培训机构有合作关系。
附件: 1.报考注意事项
2.环境保护相关专业新旧对应表
3.环境影响评价工程师职业资格考试信息设置表
4.专业技术人员职业资格考试报名证明事项告知承诺书(式样)
湖北省人力资源和社会保障厅???????? 湖 北 省 生 态 环 境 厅
2026年3月26日
附件1
报考注意事项
一、报名流程
报考人员应登录全国专业技术人员资格考试报名服务平台(网址:http://zg.cpta.com.cn/examfront/,简称“网报平台”,下同)进行报名。
(一)网上注册
报考人员在首次注册上传照片前,必须先下载“证件照片审核工具”进行照片处理并上传照片。
新报考人员注册信息增加学历、学位证书编号、学历层次、培养方式、毕业学校、毕业时间、所学专业等字段信息的采集。
老报考人员需在注册库中补充学历、学位证书编号等信息。
报考人员及时注册或按要求完善已注册信息,报考前需认真阅读报考条件和信息填报说明要求,了解不实承诺后果,守信践诺。
(二)注册核查
注册核查分为在线自动核查、在线人工核查。
在线自动核查:
1. 报考人员身份证类型为中华人民共和国居民身份证或者是社保卡的可在线自动核查。
2. 报考人员学历信息在2002年至今的大专以上(含大专)、学位信息在2008年9月至今范围内的,可在线自动核查。
3. 学历学位信息不在自动核查范围的2002年以前大专以上(含大专)学历的报考人员、2008年9月以前取得学位的报考人员,可登录报名系统上传中国高等教育学生信息网(学信网)进行验证/认证并下载PDF格式的学历、学位相关验证/认证报告(含《教育部学历证书电子注册备案表》《中国高等教育学位在线验证报告》《中国高等教育学历认证报告》《中国高等教育学位认证报告》),进行网上在线核查。
4. 报名材料上传。符合“免2科”报考条件的人员应上传工程类高级专业技术职务聘书、取得环保总局核发的“环境影响评价上岗培训合格证书”原件电子扫描件,进行在线人工核查。
在线人工核查:
5. 其它身份证类型无法通过自动核查的,请上传身份证件原件电子扫描件进行线上人工核查。
6. 境内高等教育学历、学位信息在线自动核查未通过的报考人员,请登录报名系统上传中国高等教育学生信息网(学信网)进行验证/认证并下载PDF格式的学历、学位相关验证/认证报告(含《教育部学历证书电子注册备案表》《中国高等教育学位在线验证报告》《中国高等教育学历认证报告》《中国高等教育学位认证报告》),进行在线人工核查。
7. 国(境)外学历、学位请登录报名系统上传教育部留学服务中心认证书进行在线人工核查。
(三)报名核查
1.适用告知承诺制人员报名核查流程。
报考人员开始报名,填写报名信息,通过“在线核查”,“适用告知承诺制报考人员”可以选择报名处理方式是否“采用告知承诺制报考”。
(1)选择“采用告知承诺制方式”报考,按“是否需要上传材料”要求,上传报名所需材料,确认报名信息。
注册和报名核查在线通过且级别是“考全科”人员可免予核查。免予核查需满足以下条件:
①选择“采用告知承诺制方式”已作出承诺的;
②身份、学历学位信息已经通过在线方式自动完成核查;
③所学专业与允许报名专业匹配;
④在资格考试诚信档案库中无记录的。
(2)选择“不采用告知承诺制”报考,按要求上传所需材料、确认报名信息后,进行在线人工核查。
2.不适用告知承诺制人员范围和报名核查流程。
(1)在资格考试报名中存在虚假承诺行为的人员,不适用告知承诺制。
(2)按照《专业技术人员资格考试违纪违规行为处理规定》(人社部令第31号),存在严重违纪违规行为或特别严重违纪违规行为,被记入资格考试诚信档案库且在记录期内的人员,不适用告知承诺制。
(3)“不适用告知承诺制”的报考人员填写报名信息并通过注册信息在线核查后,按要求上传所需材料,进行在线人工核查。
3.适用告知承诺制人员申请撤回的报名核查流程。
报考人员作出承诺后,可在未缴费且报名截止前撤回承诺,报名按要求上传相关材料,进行在线人工核查;报考人员撤回承诺的,本年度此项考试中不再适用告知承诺制。
(四)在线人工核查范围:
1. 不适用告知承诺制办理相关事项的;
2. 未选择告知承诺制方式办理相关事项的;
3. 撤回承诺申请的;
4. 身份信息、学历学位等无法自动核查通过的。
(五)网上缴费
资格核查通过后,报考人员应在规定的时间内进行网上缴费。未在规定时间交纳考试费用的,视为自动放弃考试报名。
二、报名注意事项
1.注册库中的姓名、身份证号等信息无法更改,请考生注册时认真核对准确。
2.用户注册时提交的手机号码在注册库中是唯一的,请考生填写本人真实有效的手机号码;如考生手机号变更,请及时在注册信息维护中变更本人的手机号码。
3.审核前,报考人员可以自行取消确认修改其他报名信息;审核后,需到当地人事考试机构修改报名信息。
4.报考人员缴费前修改报考级别后,需重新进行资格审核。
5.缴费成功后,报考人员不允许修改报名点、报考级别、报考科目等报考信息。其它有关个人信息需要更正的,持本人身份证、报名表到当地人事考试机构办理。
6.用户名或密码遗忘可通过手机号或密码提示问题找回,也可以本人持身份证到当地考试机构重置密码。
7.请考生尽量选择承诺制报考,按网报流程进行报名。如有问题请致电当地或省直人事考试机构咨询电话,咨询电话详见湖北省人事考试网(工作日:9:00—11:30,14:30—17:00)。各市州资格审核联系方式详见报名表。
三、答题注意事项
1.考试过程中应妥善保管好自己的试卷、答题卡(纸),防止他人抄袭,考试结束后被甄别为雷同答卷的,将给予成绩无效处理。
2.《环境影响评价案例分析》为主观题科目,请应试人员答题前必须仔细阅读应试人员注意事项(试卷封二)和作答须知(专用答题卡首页),答题时使用规定的作答工具在专用答题卡划定的区域内作答”。
3.参加考试需携带黑色墨水笔、2B铅笔、橡皮和无声无文本编辑功能的计算器。严禁将手机、智能手表(手环)、蓝牙耳机等具有通信、记录、拍照、存储、传输功能的电子设备带至座位。考场上备有草稿纸供应试人员使用,考后收回。
附件2
环境保护相关专业新旧对应表

注:本表中“新专业名称”指教育部颁布的《普通高等学校本科专业目录(2020年)》及《普通高等学校本科专业目录(2012年)》中规定的专业名称;“旧专业名称”指教育部颁布的《普通高等学校本科专业目录(1998年)》及该目录颁布前各院校采用的专业名称。
附件3
环境影响评价工程师职业资格考试信息设置表

附件4
专业技术人员职业资格考试报名证明事项
告知承诺书(式样)
一、基本信息
(一)办事事项名称
专业技术人员职业资格考试报名。
(二)报考人员信息
姓??? 名:______________________________
工作单位:______________________________
身份证件类型:______________________________
身份证件号码:______________________________
二、告知内容
(一)证明事项名称
××××职业资格考试报名证明事项。
(二)设定证明事项的依据
××××职业资格制度规定、考试(评价)实施办法。
(三)证明的内容
报考人员符合考试报名条件、免试部分科目条件中关于学历、专业、学位、专业工作年限,专业技术人员职业资格、职称等方面的要求。
(四)承诺的方式
由报考人员本人采用电子方式承诺,一经提交即具法律效力。
(五)核查
考试组织机构依据报考人员作出的承诺为其办理报考相关事项,并综合运用在线核查、现场核查、协助核查等方式,在考前、考中、考后对报考人员的承诺信息进行核查。报考人员应当按照考试组织机构的规定和要求,在规定期限内以规定方式提交或补充提交有关证明材料。考试组织机构对待核查人员不进行成绩数据和证书相关操作。报考人员逾期拒不接受核查的,视为放弃考试资格。
(六)不实承诺的责任
报考人员承诺后,在核查或者日常监管中发现其不符合考试报名条件的,考试报名无效,已缴费用不予退还;取得成绩的,当次全部科目考试成绩无效;取得资格证书或者成绩证明的,资格证书或者成绩证明无效。
凡有提供虚假证明材料或者以其他不正当手段取得相应资格证书或者成绩证明等严重违纪违规行为的,按照《专业技术人员资格考试违纪违规行为处理规定》等规定处理,包括将违纪违规行为记入专业技术人员资格考试诚信档案库,纳入全国信用信息共享平台,向用人单位及社会提供查询,通知报考人员所在单位,并视情况向社会公布等。报考人员涉嫌违法犯罪的,依法移送公安机关处理。
(七)承诺书公开的形式、范围、时限
根据政府信息公开等规定,考试组织机构、考试主管部门将根据事前、事中、事后核查情况,通过对外服务场所、门户网站等渠道向社会公开告知承诺书全部或部分签署人员名单、所签署告知承诺书全文或部分文本,公示时间不少于10个工作日,接受社会监督。
三、报考人员承诺
本人已认真阅读本告知书,对承诺内容及不实承诺的责任已充分知晓。在此,我郑重向考试组织机构承诺:本人符合本项考试报名条件,填报和提交的所有信息均真实、客观,愿意接受并配合考试组织机构的核查,愿意承担不实承诺的相关责任并接受处理。
报考人员签名:____________________
承诺日期:__________年__________月__________日






皖公网安备 34020302000248号